Ciencia, Ingenierías y Aplicaciones, Vol. 7, No. 2, julio-diciembre, 2024 ISSN (impreso): 2636-218X • ISSN (en línea): 2636-2171
DOI: https://doi.org/10.22206/cyap.2024.v7i2.3273
Recibido: 24/8/2024 • Aprobado: 1/11/2024
Cómo citar: Solís, K., Hernández, L., Aguas, I., Pinto, P. (2024). Evaluación estructural de la superestructura de un puente existente tipo viga losa de hormigón armado en Ecuador. Ciencia, Ingenierías y Aplicaciones, 7(2), 47-83. https://doi.org/10.22206/cyap.2024.v7i2.3273
Resumen
Este trabajo tiene como finalidad evaluar la superestructura del puente tipo viga – losa de hormigón armado sobre el río Soloma, situado en la provincia de Bolívar, Ecuador. El puente se encuentra conformado por un solo vano de 30 m de longitud, 10 m de ancho y 3 vigas longitudinales. La evaluación se realizó haciendo uso del “Manual for Bridge Evaluation” el cual pertenece a la normativa AASHTO, específicamente siguiendo la metodología “Load and Resistance Factor Rating” y aplicándolo a las condiciones y normativas actuales del Ecuador. Inicialmente, se realizan los cálculos para determinar las solicitaciones a las que está sujeto el puente haciendo uso de la AASHTO y la Norma Ecuatoriana de vialidad y utilizando los factores para las combinaciones de carga correspondientes a las condiciones del puente, con ello se comparan estos resultados con la resistencia real de los elementos dictaminado por los planos estructurales reales. Estos elementos en cuestión son: tablero, viga interior, vigas exteriores, diafragmas y voladizo. Posteriormente, se realiza una modelación del puente en el Software CSI Bridge para obtener un análisis más riguroso del comportamiento de la estructura ante las cargas, siguiendo las normas actuales. Una vez finalizada la modelación se presentan los resultados respectivos de momentos flectores y fuerzas cortantes en los elementos para obtener el factor de capacidad de carga “RF” y con ello analizar los puntos críticos del puente. Realizado los análisis y comparaciones se concluye que los únicos elementos que presentan deficiencias son las vigas.
Palabras clave: Evaluación estructural; factor de capacidad; puente viga - losa; superestructura.
Abstract
The purpose of this work is to evaluate the superstructure of the reinforced concrete beam-slab type bridge over the Soloma River, located in the province of Bolívar, Ecuador. It consists of a single span of 30 meters in length, 10 meters in width, and 3 longitudinal beams. This evaluation is carried out using the “Manual for Bridge Evaluation” of the AASHTO standard, specifically following the “Load and Resistance Factor Rating” methodology and applying it to the current conditions in Ecuador. Initially, calculations are made to determine the demands on the bridge using the AASHTO standard and the Ecuadorian Road Standard and applying the load combination factors corresponding to the bridge conditions. These results are compared with the actual resistance of the elements as dictated by the actual structural plans. The elements in question include the slab, interior beam, exterior beams, diaphragms, and cantilever slab. Subsequently, a model of the bridge is created using the CSI Bridge software to obtain a more rigorous analysis of the structure's behavior under loads, following current standards. Once the modeling is completed, the respective results of bending moments and shear forces in the elements are obtained to determine the load rating factor “RF” and analyze the critical points of the bridge. After performing the analyses and comparisons, it is concluded that the only elements presenting issues are both the exterior and interior beams.
Keywords: Structural evaluation; beam – slab bridge; rating factor; superstructure.
Un puente es una obra que se construye para salvar un obstáculo dando así continuidad a una vía, y suelen sustentar un camino, una carretera o una vía férrea, pero también puede transportar tuberías y líneas de distribución de energía (Rodríguez Serquén, 2022). Los puentes desempeñan un papel fundamental dentro de las sociedades, y es evidente que sin ellos el desarrollo humano nunca podría haber alcanzado un pico tan alto como en la actualidad, siendo parte crucial en la infraestructura vial y ferroviaria. Es decir, los puentes han ayudado a lo largo de la historia a mantenerse en constante comunicación a pesar de las diferencias geográficas, librando así con todo tipo de obstáculo. El obstáculo puede ser natural clásicamente un río o quebrada, lago, o mar. El obstáculo artificial puede ser una carretera o calle o avenida u otra construcción hecha por el hombre (García, 2006).
Al ser parte crucial del desarrollo humano, los puentes deben ser construidos de manera que puedan ser seguros frente a distintos fenómenos, ya sea por la carga que deben soportar o fenómenos externos como pueden ser el clima o posibles sismos. Por lo tanto, es necesario poder garantizar la seguridad de estos y aquí es donde toma importancia la evaluación de los puentes, proceso mediante el cual se llega a detectar cualquier tipo de desperfecto o deterioro que pueden presentar este tipo de estructuras, implementando planes de control y aseguramiento de calidad, evitando así que se produzcan daños en la integridad estructural. Además, los puentes deben ser diseñados teniendo en cuenta su integración con el medio ambiente y cumplir las exigencias de durabilidad y servicio requeridas de acuerdo a sus funciones, importancia y las condiciones ambientales (Ministerio de Transporte y Comunicaciones de Perú, 2018).
El concepto de seguridad está intrínsecamente ligado a los puentes, por lo que no se permite tolerar ni siquiera un riesgo mínimo de colapso en estas estructuras, a pesar de que, en realidad siempre exista esta posibilidad, debido a que, la seguridad absoluta es económica y técnicamente inalcanzable. En cierta forma, el hablar de seguridad también se relaciona con la funcionalidad y mantenimiento de las condiciones operativas del puente. La estructura tiene que, con un nivel alto de probabilidad, cumplir con las obligaciones para las que fue diseñado sin incurrir en costos innecesarios (Jauregui, 2018).
La finalidad principal de la evaluación de estructuras es asegurar la seguridad de las personas y proteger los bienes. Los resultados obtenidos ayudan a tomar decisiones fundamentadas en cuanto a la reparación, el refuerzo o incluso la sustitución de la estructura en caso de encontrar problemas que destaquen un daño muy significativo. De esta manera, en la evaluación estructural se debe tener en cuenta tanto condiciones actuales como futuras, con ello se prevé daños o inconsistencias en años posteriores (AASHTO, 2020). Dentro de la evaluación de puentes se encuentra el eje central del presente trabajo, el “Manual for Bridge Evaluation” (MBE), siendo una fuente de consulta muy utilizada para trabajos de ingeniería civil, el cual presenta directrices detalladas para la evaluación de puentes. Este manual fue creado por la Asociación Estadounidense de Autoridades de Carreteras Estatales y de Transporte AASHTO en colaboración con la Administración Federal de Carreteras de Estados Unidos (FHWA). El manual asegura uniformidad en las políticas necesarias para evaluar el estado de los puentes y permite estandarizar los métodos de mantenimiento y obtención de la capacidad de carga de este tipo de estructuras (AASHTO MBE, 2020).
Por lo general, para la utilización de los métodos para la evaluación solo se toman en cuenta las cargas muertas permanentes y las cargas producto de los vehículos. Otro tipo de acciones como las que provienen del entorno, como el viento, flujos de corriente, inundaciones, heladas, colisiones, incendios o fenómenos como la temperatura no son incluidas en los métodos para la evaluación dado que este tipo de fenómenos no son de gran ocurrencia y pueden generar fuerzas de alta magnitud (AASHTO MBE, 2020). El manual presenta varios apartados y secciones las cuales se tomaron en cuenta a medida que se desarrolló el trabajo. Además, existen antecedentes de estudios basados en la evaluación estructural de puentes dentro de la Escuela Politécnica Nacional en Ecuador, entre ellos se puede mencionar la evaluación estructural de un puente en la ruta Spondylus del Ecuador desarrollado por Benavides y Díaz (2022) o la evaluación estructural del puente sobre el río Vite desarrollado por Galarza et al. (2024), siendo pautas iniciales para la evaluación del puente en cuestión. También Mediavilla et al. (2023) realizaron la propuesta de reforzamiento de la superestructura de un puente.
En este proyecto se realiza el análisis del puente de hormigón armado sobre el río Soloma, el cual presenta una longitud de 30 m, conformado por un solo tablero soportado por 3 vigas longitudinales. Este puente se encuentra ubicado en el cantón de Echendía en la provincia de Bolívar en Ecuador. Para cumplir con el objetivo se tuvieron en cuenta ciertos lineamientos que responden a distintas normas, para la evaluación de cargas que se presentan en el puente, las cuales consideran el tipo de puente, las cargas vehiculares y peatonales, barreras, entre otros, son basadas en la norma AASHTO (2020). Adicionalmente, es indispensable establecer las características de las cargas y los materiales, lo cual viene representado por la Norma Ecuatoria de la Construcción NEC-SE-CG (2024).
Es importante destacar que este proyecto se basa en la aplicación de la norma AASHTO (2020) siguiendo una adaptación a las condiciones que se manejan y en las que se encuentra el Ecuador mediante consideraciones impuestas por el Ministerio de Transporte y Obras Públicas del Ecuador (MTOP). Además, la metodología utilizada para el desarrollo del presente trabajo fue analizada para determinar su veracidad y confiabilidad siendo la evaluación de la capacidad de carga mediante la metodología “Load and Resistance Factor Rating” (LRFR),” presentada en el Manual for Bridge Evaluation, de AASHTO. Además, se tomaron en cuenta aspectos y criterios destacados por la Norma NEVI (2013) y publicaciones por Wei et al. (2022) y Huang et al. (2020). En términos de análisis sísmico se consideran criterios presentados en la Norma NEC-SE-DS (2015).
Adicionalmente, descrito por Cabrera et al. (2019), uno de los aspectos más destacables dentro de la evaluación de puentes es la inspección de estos, de tal manera que, la identificación de patologías toma gran importancia y según Altamirano (2013) la inspección de un puente está enfocada a determinar las condiciones físicas y funcionales para luego poder formar la base de la evaluación y capacidad de carga de la estructura. Muñoz (2017) indica que, una inspección visual periódica y estandarizada realizada por inspectores calificados, propicia la pronta atención de daños incipientes, identifica deterioros que podrían afectar o afectan el adecuado desempeño del puente e indica también la necesidad de que se realicen investigaciones con un mayor grado de profundidad. La profundidad de la investigación detallada depende de la peligrosidad de los daños encontrados, la importancia del puente, la información requerida para el análisis de seguridad estructural o en función del tipo de incertidumbre que se identifique luego de la inspección visual inicial.
La estructura a analizar se trata de un puente conformado por vigas, las cuales sustentan la losa del puente; es el tipo de puente más utilizado gracias a su configuración más sencilla respecto a otros tipos. Se puede analizar su configuración en la Figura 1. La manera en la que las cargas son transferidas se rige a: las cargas se transmiten a la losa de una manera directa, la losa es soportada por las vigas longitudinales, luego tanto losa como vigas están soportadas por las pilas o estribos ubicados en las partes intermedias o extremas del puente y de esta manera todas las cargas se transmiten primero por los elementos y luego hacia el suelo (Rodríguez, 2019).
Figura 1
Configuración de un puente tipo viga - losa

Entre las partes del puente se tiene la superestructura y la subestructura, esto se rige tanto para el puente tipo losa y el tipo viga – losa. Dentro de la superestructura y subestructura se tienen diferentes elementos constituyentes:
a.Superestructura: Tablero (losa), vigas longitudinales, diafragmas, apoyos y juntas, capas de asfalto o de rodadura, aceras y obras complementarias. Estos elementos son los encargados de soportar y transferir las cargas hacia la infraestructura.
b.Infraestructura: Estribos, pilas y cimientos. Los dos primeros son los encargados de transferir las cargas hacia la cimentación y de ahí al suelo.
Se considera un puente tipo viga – losa de hormigón armado, cuyos elementos estructurales presentan un hormigón con una resistencia de f’c = 21 MPa y un acero de refuerzo con una resistencia de fy = 420 MPa. El puente consta de una dimensión de 30 m de longitud y 10 m de ancho, constituido por una calzada de dos carriles los cuales presentan un ancho de 3.5 m y dos pasos peatonales o aceras de 1.5 m cada uno incluyendo las barandas, con lo cual se conforma un ancho total del puente de 10 metros. La losa del puente presenta un espesor constante de 21 cm entre las vigas y variable hasta 17 cm al finalizar el volado. Esta losa se encuentra soportada por 3 vigas longitudinales acarteladas con una altura de 2 m y ancho de 40 cm cada una. Entre las vigas se tienen dos diafragmas exteriores con una dimensión de 25 x 145 cm y dos diafragmas intermedios con una dimensión de 20 x 129 cm. La losa, además, presenta una barrera de protección conformada por una acera y una baranda peatonal.
En cuanto a la subestructura, el puente no presenta pilas intermedias y está conformado por estribos con cabezales en forma de “L” y trabas sísmicas. Para una mayor compresión de la configuración de la superestructura del puente, se especifican las dimensiones de los elementos estructurales en una vista transversal en la Figura 2 y en la Figura 3 se presenta una foto de este.
Figura 2
Vista transversal del puente sobre el río Soloma

Figura 3
Foto del puente sobre el río Soloma

En términos generales, solo se consideran cargas permanentes y cargas transitorias en el análisis de la capacidad de carga. Se conocen como cargas permanentes a aquellas cargas o fuerzas que se estarán ahí por siempre al finalizar la construcción de la estructura o que pueden cambiar dentro de un tiempo considerablemente grande. Las cargas permanentes a ser consideradas en este análisis son:
•DC: Carga muerta de los componentes estructurales y accesorios no estructurales
•DW: Carga muerta por la superficie de rodadura y asfalto y servicios públicos
Las cargas transitorias son cargas las cuales no se mantienen constantes durante la vida útil del puente. Las cargas transitorias a ser consideradas son:
•LL: Sobrecarga vehicular
•IM: Incremento por carga dinámica
•CT: Fuerza de colisión de un vehículo
•BR: Fuerza de frenado de los vehículos
•PL: Sobrecarga peatonal
•LS: Sobrecarga de la carga viva
•EQ: Sismo
•WA: Carga hidráulica y presión del flujo de agua
•SE: Asentamiento
•CR: Fluencia lenta
Según la AASHTO (2020), el análisis de carga viva dentro de la evaluación consiste en la composición entre un camión o un tándem de diseño más una carga de carril. En este caso, se especifica únicamente el camión de diseño y la carga de carril, debido a que, para la longitud del puente en cuestión (30 m) resulta más desfavorable el camión de diseño. Siguiendo con lo especificado por la AASHTO (2020), se hace uso del camión de diseño HL-93, siendo un camión con semirremolque de tres ejes. Sin embargo, hay que tomar en cuenta un aumento de carga aproximadamente de 37.8% para considerar las condiciones de Ecuador. Las dimensiones y cargas finales a considerar se especifican en la Figura 4.
Figura 4
Camión de Diseño HL-93 con un aumento de carga de 37.8%

Siguiendo lo especificado por la AASHTO (2020), la carga de carril consta de una carga uniformemente distribuida en el sentido del tráfico vehicular del puente con un ancho de 3 m de manera transversal y un valor de 9.30 kN/m.
Se utiliza la ecuación (1) que responde a las solicitaciones de carga factorizada, además, es necesario tomar en cuenta los Estados Límite y Factores de Carga especificados en la norma AASHTO.
Donde:
ηi = Modificador de carga.
γi = Factores de carga.
Qi = Solicitación de cargas.
En la evaluación de una estructura es importante el análisis de la capacidad de carga de los elementos portantes del puente, estudio que aporta información para una estimación de la seguridad estructural del puente y ayuda a definir un rango máximo de carga viva que asegure el funcionamiento adecuado de la estructura (Hidalgo, 2017). Las condiciones estructurales de un puente definen la capacidad de carga de este, además, se relacionan con las condiciones de tránsito de vehículos y con las respectivas cargas. Se deben realizar inspecciones de manera constante para mantener la capacidad de los elementos. En puentes de hormigón armado se debe tener el supuesto de que todos los materiales y la construcción han sido de buena calidad sin existir una rebaja en la resistencia de estos materiales, o a su vez que este aspecto sea justificado mediante ensayos realizados a los materiales tomando en cuenta cualquier deterioro, de esta manera es posible obtener la capacidad de carga (AASHTO MBE, 2020).
La evaluación del puente se realiza utilizando la metodología LRFR, siendo una de las tres presentadas en el Manual for Bridge Evaluation. Este método pretende lograr un nivel mínimo de seguridad respecto a la resistencia estructural, haciendo uso de cargas y factores basados en la teoría de fiabilidad en el diseño LRFD de la AASHTO. Esta metodología consiste en la obtención del Factor de Capacidad de Carga, por sus iniciales RF (Rating Factor), el cual es un factor mediante el cual se puede determinar cuanta carga es capaz de soportar cada uno de los elementos que conforman la superestructura de un puente. Es decir, mediante la determinación de este factor se puede saber si la carga por tránsito presentará alguna dificultad en la resistencia de los elementos estructurales o a su vez si esta carga puede presentarse sin problemas en el puente. Por lo tanto, teniendo el conocimiento de este factor de capacidad se puede tomar medidas preventivas que ayuden mantener la integridad del puente, como puede ser el reforzamiento de los elementos, cambios en la cantidad de tránsito vehicular, restricciones, entre otros (AASHTO MBE, 2020).
Dentro del análisis de una estructura se puede llegar a obtener varios factores de capacidad, esto se debe a que este factor se obtiene tomando en cuenta varios componentes que conforman una ecuación general y dichos componentes pueden presentar variaciones o diferencias dependiendo del método que se esté utilizando. Pero, en términos generales a este factor o a estos factores se analiza alrededor del valor de 1 de la siguiente manera:
•RF≥1: Los elementos estructurales tienen la capacidad de resistir la carga actuante siendo una estructura segura.
•RF<1: Los elementos estructurales no tienen la capacidad de resistir la carga actuante, siendo una estructura insegura y es necesario un reforzamiento, modificación de la estructura o limitar el tráfico.
La capacidad para cargas legales AASHTO se requiere solo cuando un puente no cumple con la verificación en el nivel operación (RF<1). De manera similar, solo los puentes que superan la clasificación de carga según las cargas legales AASHTO deben evaluarse para obtener permisos de exceso de peso (AASHTO MBE, 2020). Al tratarse de la metodología LRFR, es necesario hacer uso de la ecuación (2) para evaluar de forma general la capacidad de carga. Aquí se contempla su obtención para cada elemento y combinación frente a los efectos de flexión, corte y axial producidos por los distintos estados límite y condiciones de carga. La misma viene reflejada mediante el factor de capacidad de carga. Además, se utilizan las ecuaciones (3), (4) y (5) para establecer ciertos parámetros a tomar en cuenta dentro de la ecuación (2).
A utilizar para los Estados Límite de Resistencia:
Donde es necesario tomar en cuenta el siguiente límite inferior:
A utilizar para los Estados Límite de Servicio:
Donde:
RF = Factor de capacidad.
C = Capacidad nominal.
fR = Esfuerzo Admisible especificado en la norma LRFD.
Rn = Resistencia nominal del miembro (definida mediante inspecciones).
DC = Efecto de carga muerta producida por el peso propio de los elementos estructurales y accesorios.
DW = Efecto de carga muerta producida por el asfalto e instalaciones de servicios públicos
P = Cargas permanentes (cualquiera que no sea carga muerta).
LL = Efectos de carga viva.
IM = Incremento por carga dinámica.
γDC = Factor de carga LRFD para los elementos estructurales y accesorios.
γDW = Factor de carga LRFD para superficie de rodamiento y utilitarios.
γP = Factor de carga LRFD para cargas permanentes que no pertenezcan a cargas muertas se usa valor 1.0.
γLL = Factor para la evaluación de carga viva.
φC = Factor de condición.
φS = Factor de sistema.
φ = Factor de resistencia LRFD.
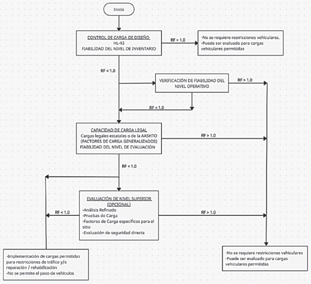
La metodología LRFR está basada en un conjunto de procedimiento o pasos a seguir que permiten llegar a un sistema de evaluación eficiente. Principalmente consta de tres aspectos secuenciales que posteriormente se subdividirán o permitirán continuar con el proceso de evaluación. Para una mejor comprensión de la metodología LRFR se presenta un diagrama de flujo en la Figura 5, en el cual se representa las etapas necesarias para la aplicación de este método.
Figura 5
Diagrama de Flujo de para la Metodología LRFR

De manera resumida, en el proceso para la metodología LRFR se tiene:
a.Análisis de capacidad de carga de diseño: Se tiene el Nivel de Inventario el cual se realiza mediante una evaluación con criterios de diseño mediante la utilización de factores de carga habituales. Además, se analiza el Nivel de Operación en el cual se realiza una comprobación de seguridad con factores de carga que permitan obtener la máxima carga que puede permitirse.
b.Análisis de capacidad de carga legal: Este paso se efectúa si es que la estructura no ha aprobado los lineamientos propuestos en la evaluación de control de carga de diseño. En este caso se utilizan factores y combinaciones de carga generalizados y específicos.
c.Evaluación de nivel superior (Análisis para capacidad de carga permitida): Este paso se realizará si la estructura no ha aprobado los lineamientos propuestos en la evaluación de control de carga de diseño y en el análisis de capacidad de carga legal. Aquí se incluirán análisis más refinados como pruebas de carga, factores de carga específicos del sitio o evaluaciones de seguridad directa.
Se realizó la evaluación de los elementos estructurales de la superestructura del puente sobre el río Soloma, para ello, en primer lugar se obtienen los momentos y cortantes últimos que actúan, siguiendo la metodología de la norma AASHTO, para posteriormente comparar estos resultados con los momentos y cortantes resistentes que son obtenidos mediante la utilización de los planos estructurales, es decir, se recurre a la geometría y el armado real de los elementos estructurales para realizar esta comparativa de resultados.
A continuación, se elabora un modelo estructural del puente en el software CSI Bridge, versión de prueba, (2024), para obtener de manera más específica los momentos flectores y fuerzas cortantes en cada uno de los puntos del puente, de esta manera, estos resultados se utilizan para obtener finalmente el factor de capacidad de carga RF y establecer la evaluación final según el Manual for Bridge Evaluation de la AASHTO. Entre los elementos estructurales revisados se tiene al tablero, las tres vigas longitudinales, los cuatro diafragmas y la losa en voladizo.
Se presentan tablas de comparación en las cuales se exponen los resultados obtenidos de la aplicación de la metodología de diseño de la AASHTO (2020) y los resultados basados en un modelo desarrollado en base a los planos estructurales del puente. De esta manera, se logra una comparación exitosa. Para realizar los cálculos basados en la AASHTO (2020) se tomaron en cuenta los factores y combinaciones de cargas respectivos, en este caso, por tratarse de un puente de hormigón armado, en los elementos de la superestructura únicamente se evalúa el Estado Límite de Resistencia I, esto por ser especificado en el “Manual for Bridge Evaluation". Sin embargo, en el caso de la losa en voladizo se hace mención también al Estado Límite de Servicio II, si bien no es necesario, este valor responde un poco mejor a las solicitaciones, siendo más desfavorable.
En el caso de los resultados producto de los planos estructurales, es necesario tener la información completa tanto de geometría como de armado de los elementos, de esta manera, es posible obtener los momentos y fuerzas cortantes resistentes reales en el puente. Se tiene la Tabla 1 en donde se expresa la comparación entre los momentos últimos que actúan con los resistentes y consecuentemente en la Tabla 2 se comparan los cortantes últimos que actúan con los resistentes. De esta manera, se especifica si los elementos cumplen o no con lo requerido.
Tabla 1
Momentos últimos resistentes en comparación con los momentos últimos que actúan
|
SEGÚN AASHTO |
CONSTRUIDO |
|
SEGÚN AASHTO |
CONSTRUIDO |
|
|
Mu (+) |
|
Mu (-) |
|
||
ELEMENTO ESTRUCTURAL |
(kN.m) |
|
(kN.m) |
|
||
Actúa |
Resistente |
|
Actúa |
Resistente |
|
|
Losa |
71.78 |
82.34 |
OK! |
53.44 |
118.37 |
OK! |
Viga Interior |
12 409.33 |
7 902.18 |
No Cumple! |
- |
- |
- |
Vigas Exteriores |
12 864.77 |
7 902.18 |
No Cumple! |
- |
- |
- |
Diafragma Interior |
No requiere análisis |
OK! |
No requiere análisis |
OK! |
||
Diafragma Exterior |
176.00 |
388.31 |
OK! |
114.89 |
376.46 |
OK! |
Voladizo |
- |
- |
- |
86.18 |
109.16 |
OK! |
Tabla 2
Cortantes últimos resistentes en comparación con los cortantes que actúan
|
SEGÚN AASHTO |
CONSTRUIDO |
|
|
Vu |
Vr |
|
ELEMENTO ESTRUCTURAL |
(kN) |
|
|
Actúa |
Resistente |
|
|
Viga Interior |
1 552.04 |
1 049.88 |
No Cumple! |
Vigas Exteriores |
1 574.57 |
1 049.88 |
No Cumple! |
Diafragma Interior |
No requiere análisis |
OK! |
|
Diafragma Exterior |
129.03 |
674.09 |
OK! |
Como se mencionó con anterioridad, se realizó la modelación del puente para obtener los momentos y cortantes en cada punto del puente y de esta manera aplicar la metodología LRFR y calcular el factor de capacidad de carga RF. El modelo se realizó en el software CSI Bridge, versión de prueba, (2024), tomando en cuenta todas las consideraciones necesarias, es decir, aspectos como la resistencia de los materiales, la geometría de los elementos estructurales y los agrietamientos respectivos. En la Figura 6 se presenta una vista general del modelo terminado del cual se obtuvieron los resultados. En cuestión, en la aplicación del método LRFR del MBE se pretende obtener valores del factor de capacidad de carga mayores a 1 para asegurar que el elemento cuenta con la capacidad de carga necesaria. En consecuente, en las Tablas 3-6 se presenta la obtención del factor de capacidad de carga RF en distintos puntos del puente.
Figura 6
Modelo estructural del puente sobre el río Soloma

Tabla 3
Factor de capacidad de carga para las vigas exteriores debido a las fuerzas cortantes
EVALUACIÓN DE CAPACIDAD DE CARGA A FUERZA CORTANTE PARA LAS VIGAS EXTERIORES |
||||||||
Layout Line Distance |
V (DC) |
V (DW) |
V (LL+IM) |
Carga Nominal |
RF OPERACIÓN |
RF INVENTARIO |
||
(m) |
(kN) |
(kN) |
(kN) |
(kN) |
- |
- |
||
0 |
-548.14 |
-53.16 |
44.43 |
1 166.53 |
30.26 |
OK |
23.34 |
OK |
1 |
-513.29 |
-53.16 |
44.43 |
1 166.53 |
29.53 |
OK |
22.78 |
OK |
1 |
-512.54 |
-49.90 |
43.91 |
1 166.53 |
29.78 |
OK |
22.97 |
OK |
2 |
-477.69 |
-49.90 |
43.91 |
1 166.53 |
29.05 |
OK |
22.41 |
OK |
2 |
-476.37 |
-46.71 |
43.67 |
1 166.53 |
29.10 |
OK |
22.45 |
OK |
3 |
-441.52 |
-46.71 |
43.67 |
1 166.53 |
28.36 |
OK |
21.88 |
OK |
3 |
-440.15 |
-43.53 |
47.58 |
1 166.53 |
25.93 |
OK |
20.00 |
OK |
4 |
-405.30 |
-43.53 |
47.58 |
1 166.53 |
25.25 |
OK |
19.48 |
OK |
4 |
-403.84 |
-40.36 |
52.11 |
1 166.53 |
22.96 |
OK |
17.71 |
OK |
5 |
-368.99 |
-40.36 |
52.11 |
1 166.53 |
22.34 |
OK |
17.23 |
OK |
5 |
-367.52 |
-37.17 |
59.62 |
1 166.53 |
19.44 |
OK |
15.00 |
OK |
6 |
-332.67 |
-37.17 |
59.62 |
1 166.53 |
18.90 |
OK |
14.58 |
OK |
6 |
-331.30 |
-33.97 |
68.95 |
1 166.53 |
16.28 |
OK |
12.56 |
OK |
7 |
-296.45 |
-33.97 |
68.95 |
1 166.53 |
15.81 |
OK |
12.19 |
OK |
7 |
-295.25 |
-30.75 |
79.16 |
1 166.53 |
13.71 |
OK |
10.58 |
OK |
8 |
-260.40 |
-30.75 |
79.16 |
1 166.53 |
13.30 |
OK |
10.26 |
OK |
8 |
-259.38 |
-27.47 |
90.14 |
1 166.53 |
11.63 |
OK |
8.97 |
OK |
9 |
-224.53 |
-27.47 |
90.14 |
1 166.53 |
11.27 |
OK |
8.70 |
OK |
9 |
-223.92 |
-24.16 |
103.09 |
1 166.53 |
9.82 |
OK |
7.57 |
OK |
10 |
-189.07 |
-24.16 |
103.09 |
1 166.53 |
9.50 |
OK |
7.33 |
OK |
10 |
-177.98 |
-14.69 |
119.12 |
1 166.53 |
8.05 |
OK |
6.21 |
OK |
11 |
-143.13 |
-14.69 |
119.12 |
1 166.53 |
7.78 |
OK |
6.00 |
OK |
11 |
-142.59 |
-11.38 |
135.14 |
1 166.53 |
6.83 |
OK |
5.27 |
OK |
12 |
-107.74 |
-11.38 |
135.14 |
1 166.53 |
6.59 |
OK |
5.08 |
OK |
12 |
-106.85 |
-8.10 |
150.50 |
1 166.53 |
5.88 |
OK |
4.54 |
OK |
13 |
-72.00 |
-8.10 |
150.50 |
1 166.53 |
5.67 |
OK |
4.37 |
OK |
13 |
-71.04 |
-4.86 |
165.76 |
1 166.53 |
5.12 |
OK |
3.95 |
OK |
14 |
-36.18 |
-4.86 |
165.76 |
1 166.53 |
4.93 |
OK |
3.80 |
OK |
14 |
-35.11 |
-1.64 |
181.08 |
1 166.53 |
4.48 |
OK |
3.46 |
OK |
15 |
-0.26 |
-1.64 |
181.08 |
1 166.53 |
4.31 |
OK |
3.32 |
OK |
15 |
0.86 |
1.58 |
196.63 |
1 166.53 |
3.94 |
OK |
3.04 |
OK |
16 |
35.71 |
1.58 |
196.63 |
1 166.53 |
3.78 |
OK |
2.91 |
OK |
16 |
36.79 |
4.80 |
212.47 |
1 166.53 |
3.47 |
OK |
2.68 |
OK |
17 |
71.64 |
4.80 |
212.47 |
1 166.53 |
3.32 |
OK |
2.56 |
OK |
17 |
72.60 |
8.04 |
228.62 |
1 166.53 |
3.07 |
OK |
2.37 |
OK |
18 |
107.45 |
8.04 |
228.62 |
1 166.53 |
2.93 |
OK |
2.26 |
OK |
18 |
108.33 |
11.33 |
245.31 |
1 166.53 |
2.71 |
OK |
2.09 |
OK |
19 |
143.18 |
11.33 |
245.31 |
1 166.53 |
2.58 |
OK |
1.99 |
OK |
19 |
143.71 |
14.64 |
263.18 |
1 166.53 |
2.39 |
OK |
1.84 |
OK |
20 |
178.56 |
14.64 |
263.18 |
1 166.53 |
2.26 |
OK |
1.75 |
OK |
20 |
185.23 |
24.52 |
305.14 |
1 166.53 |
1.90 |
OK |
1.46 |
OK |
21 |
220.08 |
24.52 |
305.14 |
1 166.53 |
1.79 |
OK |
1.38 |
OK |
21 |
220.62 |
27.84 |
325.24 |
1 166.53 |
1.67 |
OK |
1.29 |
OK |
22 |
255.47 |
27.84 |
325.24 |
1 166.53 |
1.57 |
OK |
1.21 |
OK |
22 |
256.32 |
31.13 |
344.78 |
1 166.53 |
1.47 |
OK |
1.13 |
OK |
23 |
291.17 |
31.13 |
344.78 |
1 166.53 |
1.37 |
OK |
1.06 |
OK |
23 |
292.13 |
34.37 |
364.37 |
1 166.53 |
1.29 |
OK |
0.99 |
FALLA |
24 |
326.98 |
34.37 |
364.37 |
1 166.53 |
1.20 |
OK |
0.92 |
FALLA |
24 |
328.05 |
37.60 |
384.41 |
1 166.53 |
1.12 |
OK |
0.87 |
FALLA |
25 |
362.91 |
37.60 |
384.41 |
1 166.53 |
1.04 |
OK |
0.80 |
FALLA |
25 |
364.01 |
40.82 |
405.01 |
1 166.53 |
0.98 |
FALLA |
0.75 |
FALLA |
26 |
398.87 |
40.82 |
405.01 |
1 166.53 |
0.90 |
FALLA |
0.69 |
FALLA |
26 |
399.92 |
44.03 |
426.17 |
1 166.53 |
0.84 |
FALLA |
0.65 |
FALLA |
27 |
434.77 |
44.03 |
426.17 |
1 166.53 |
0.77 |
FALLA |
0.59 |
FALLA |
27 |
435.71 |
47.25 |
448.07 |
1 166.53 |
0.72 |
FALLA |
0.55 |
FALLA |
28 |
470.56 |
47.25 |
448.07 |
1 166.53 |
0.65 |
FALLA |
0.50 |
FALLA |
28 |
471.45 |
50.48 |
471.12 |
1 166.53 |
0.61 |
FALLA |
0.47 |
FALLA |
29 |
506.31 |
50.48 |
471.12 |
1 166.53 |
0.54 |
FALLA |
0.41 |
FALLA |
29 |
506.84 |
53.76 |
496.17 |
1 166.53 |
0.50 |
FALLA |
0.39 |
FALLA |
30 |
541.69 |
53.76 |
496.17 |
1 166.53 |
0.44 |
FALLA |
0.34 |
FALLA |
Tabla 4
Factor de capacidad de carga para las vigas exteriores debido a los momentos flectores
EVALUACIÓN DE CAPACIDAD DE CARGA A MOMENTO PARA LAS VIGAS EXTERIORES |
||||||||
Layout Line Distance |
M (DC) |
M (DW) |
M (LL+IM) |
Carga Nominal |
RF OPERACIÓN |
RF INVENTARIO |
||
(m) |
(kN.m) |
(kN.m) |
(kN.m) |
(kN.m) |
- |
- |
||
0 |
-35.36 |
3.45 |
1 018.23 |
8 780.20 |
5.78 |
OK |
4.46 |
OK |
1 |
495.35 |
56.61 |
1 015.15 |
8 780.20 |
5.25 |
OK |
4.05 |
OK |
1 |
495.18 |
56.99 |
1 032.68 |
8 780.20 |
5.16 |
OK |
3.98 |
OK |
2 |
990.30 |
106.89 |
1 192.85 |
8 780.20 |
4.04 |
OK |
3.12 |
OK |
2 |
989.57 |
107.24 |
1 202.55 |
8 780.20 |
4.01 |
OK |
3.09 |
OK |
3 |
1 448.52 |
153.94 |
1 453.61 |
8 780.20 |
2.99 |
OK |
2.30 |
OK |
3 |
1 448.44 |
154.35 |
1 460.90 |
8 780.20 |
2.97 |
OK |
2.29 |
OK |
4 |
1 871.16 |
197.88 |
1 735.63 |
8 780.20 |
2.25 |
OK |
1.73 |
OK |
4 |
1 872.10 |
198.35 |
1 741.92 |
8 780.20 |
2.24 |
OK |
1.73 |
OK |
5 |
2 258.52 |
238.70 |
2 021.59 |
8 780.20 |
1.73 |
OK |
1.33 |
OK |
5 |
2 260.18 |
239.16 |
2 024.69 |
8 780.20 |
1.73 |
OK |
1.33 |
OK |
6 |
2 610.27 |
276.33 |
2 305.14 |
8 780.20 |
1.36 |
OK |
1.05 |
OK |
6 |
2 612.22 |
276.74 |
2 306.00 |
8 780.20 |
1.36 |
OK |
1.05 |
OK |
7 |
2 926.10 |
310.71 |
2 572.42 |
8 780.20 |
1.09 |
OK |
0.84 |
FALLA |
7 |
2 928.18 |
311.12 |
2 573.01 |
8 780.20 |
1.09 |
OK |
0.84 |
FALLA |
8 |
3 206.00 |
341.87 |
2 816.27 |
8 780.20 |
0.89 |
FALLA |
0.69 |
FALLA |
8 |
3 208.37 |
342.38 |
2 817.48 |
8 780.20 |
0.89 |
FALLA |
0.69 |
FALLA |
9 |
3 450.32 |
369.85 |
3 034.11 |
8 780.20 |
0.74 |
FALLA |
0.57 |
FALLA |
9 |
3 453.15 |
370.59 |
3 037.53 |
8 780.20 |
0.74 |
FALLA |
0.57 |
FALLA |
10 |
3 659.64 |
394.75 |
3 233.92 |
8 780.20 |
0.63 |
FALLA |
0.48 |
FALLA |
10 |
3 660.30 |
394.91 |
3 232.94 |
8 780.20 |
0.63 |
FALLA |
0.48 |
FALLA |
11 |
3 820.86 |
409.60 |
3 350.97 |
8 780.20 |
0.56 |
FALLA |
0.43 |
FALLA |
11 |
3 820.32 |
409.22 |
3 346.10 |
8 780.20 |
0.56 |
FALLA |
0.43 |
FALLA |
12 |
3 945.49 |
420.61 |
3 435.20 |
8 780.20 |
0.50 |
FALLA |
0.39 |
FALLA |
12 |
3 945.28 |
420.46 |
3 432.00 |
8 780.20 |
0.51 |
FALLA |
0.39 |
FALLA |
13 |
4 034.71 |
428.55 |
3 494.94 |
8 780.20 |
0.47 |
FALLA |
0.36 |
FALLA |
13 |
4 034.76 |
428.53 |
3 492.79 |
8 780.20 |
0.47 |
FALLA |
0.36 |
FALLA |
14 |
4 088.37 |
433.39 |
3 528.85 |
8 780.20 |
0.45 |
FALLA |
0.35 |
FALLA |
14 |
4 088.43 |
433.40 |
3 526.38 |
8 780.20 |
0.45 |
FALLA |
0.35 |
FALLA |
15 |
4 106.11 |
435.04 |
3 536.34 |
8 780.20 |
0.44 |
FALLA |
0.34 |
FALLA |
15 |
4 106.10 |
435.04 |
3 533.41 |
8 780.20 |
0.44 |
FALLA |
0.34 |
FALLA |
16 |
4 087.82 |
433.46 |
3 528.04 |
8 780.20 |
0.45 |
FALLA |
0.35 |
FALLA |
16 |
4 087.69 |
433.45 |
3 526.29 |
8 780.20 |
0.45 |
FALLA |
0.35 |
FALLA |
17 |
4 033.48 |
428.65 |
3 505.85 |
8 780.20 |
0.47 |
FALLA |
0.36 |
FALLA |
17 |
4 033.28 |
428.69 |
3 503.98 |
8 780.20 |
0.47 |
FALLA |
0.36 |
FALLA |
18 |
3 943.26 |
420.65 |
3 457.61 |
8 780.20 |
0.50 |
FALLA |
0.39 |
FALLA |
18 |
3 943.11 |
420.83 |
3 456.49 |
8 780.20 |
0.50 |
FALLA |
0.39 |
FALLA |
19 |
3 817.36 |
409.51 |
3 381.90 |
8 780.20 |
0.55 |
FALLA |
0.43 |
FALLA |
19 |
3 817.23 |
409.95 |
3 383.11 |
8 780.20 |
0.55 |
FALLA |
0.42 |
FALLA |
20 |
3 656.09 |
395.31 |
3 278.36 |
8 780.20 |
0.62 |
FALLA |
0.48 |
FALLA |
20 |
3 654.61 |
395.23 |
3 275.76 |
8 780.20 |
0.62 |
FALLA |
0.48 |
FALLA |
21 |
3 451.96 |
370.71 |
3 091.04 |
8 780.20 |
0.73 |
FALLA |
0.56 |
FALLA |
21 |
3 448.39 |
370.04 |
3 083.99 |
8 780.20 |
0.73 |
FALLA |
0.56 |
FALLA |
22 |
3 210.35 |
342.20 |
2 879.43 |
8 780.20 |
0.87 |
FALLA |
0.67 |
FALLA |
22 |
3 206.94 |
341.79 |
2 875.07 |
8 780.20 |
0.87 |
FALLA |
0.67 |
FALLA |
23 |
2 933.20 |
310.66 |
2 638.82 |
8 780.20 |
1.06 |
OK |
0.82 |
FALLA |
23 |
2 929.85 |
310.37 |
2 636.21 |
8 780.20 |
1.06 |
OK |
0.82 |
FALLA |
24 |
2 620.30 |
275.99 |
2 367.61 |
8 780.20 |
1.32 |
OK |
1.02 |
OK |
24 |
2 616.95 |
275.71 |
2 365.79 |
8 780.20 |
1.32 |
OK |
1.02 |
OK |
25 |
2 271.47 |
238.11 |
2 063.40 |
8 780.20 |
1.69 |
OK |
1.30 |
OK |
25 |
2 268.37 |
237.79 |
2 062.29 |
8 780.20 |
1.69 |
OK |
1.31 |
OK |
26 |
1 886.93 |
196.97 |
1 725.08 |
8 780.20 |
2.25 |
OK |
1.74 |
OK |
26 |
1 884.59 |
196.64 |
1 725.02 |
8 780.20 |
2.26 |
OK |
1.74 |
OK |
27 |
1 467.25 |
152.60 |
1 352.25 |
8 780.20 |
3.20 |
OK |
2.47 |
OK |
27 |
1 466.12 |
152.31 |
1 353.56 |
8 780.20 |
3.20 |
OK |
2.47 |
OK |
28 |
1 012.99 |
105.06 |
943.93 |
8 780.20 |
5.08 |
OK |
3.92 |
OK |
28 |
1 012.71 |
104.80 |
946.18 |
8 780.20 |
5.07 |
OK |
3.91 |
OK |
29 |
523.83 |
54.32 |
497.24 |
8 780.20 |
10.68 |
OK |
8.24 |
OK |
29 |
523.11 |
54.02 |
498.94 |
8 780.20 |
10.64 |
OK |
8.21 |
OK |
30 |
-1.16 |
0.26 |
36.31 |
8 780.20 |
161.21 |
OK |
124.37 |
OK |
Tabla 5
Factor de capacidad de carga para la viga interior debido a las fuerzas cortantes
EVALUACIÓN DE CAPACIDAD DE CARGA A FUERZA CORTANTE PARA LA VIGA INTERIOR |
||||||||
Layout Line Distance |
V (DC) |
V (DW) |
V (LL+IM) |
Carga Nominal |
RF OPERACIÓN |
RF INVENTARIO |
||
(m) |
(kN) |
(kN) |
(kN) |
(kN) |
- |
- |
||
0 |
-504.89 |
-61.17 |
3.31 |
1 166.53 |
396.72 |
OK |
306.04 |
OK |
1 |
-471.49 |
-61.17 |
3.31 |
1 166.53 |
387.37 |
OK |
298.83 |
OK |
1 |
-472.97 |
-56.13 |
8.41 |
1 166.53 |
151.96 |
OK |
117.23 |
OK |
2 |
-439.57 |
-56.13 |
8.41 |
1 166.53 |
148.28 |
OK |
114.39 |
OK |
2 |
-442.21 |
-50.96 |
20.03 |
1 166.53 |
62.09 |
OK |
47.90 |
OK |
3 |
-408.81 |
-50.96 |
20.03 |
1 166.53 |
60.54 |
OK |
46.71 |
OK |
3 |
-411.54 |
-45.76 |
35.96 |
1 166.53 |
33.64 |
OK |
25.95 |
OK |
4 |
-378.14 |
-45.76 |
35.96 |
1 166.53 |
32.78 |
OK |
25.29 |
OK |
4 |
-381.05 |
-40.57 |
53.69 |
1 166.53 |
21.90 |
OK |
16.89 |
OK |
5 |
-347.65 |
-40.57 |
53.69 |
1 166.53 |
21.32 |
OK |
16.45 |
OK |
5 |
-350.58 |
-35.39 |
79.14 |
1 166.53 |
14.43 |
OK |
11.13 |
OK |
6 |
-317.18 |
-35.39 |
79.14 |
1 166.53 |
14.04 |
OK |
10.83 |
OK |
6 |
-319.92 |
-30.23 |
109.65 |
1 166.53 |
10.10 |
OK |
7.79 |
OK |
7 |
-286.52 |
-30.23 |
109.65 |
1 166.53 |
9.82 |
OK |
7.57 |
OK |
7 |
-288.91 |
-25.13 |
142.82 |
1 166.53 |
7.51 |
OK |
5.80 |
OK |
8 |
-255.51 |
-25.13 |
142.82 |
1 166.53 |
7.30 |
OK |
5.63 |
OK |
8 |
-257.56 |
-20.13 |
177.20 |
1 166.53 |
5.86 |
OK |
4.52 |
OK |
9 |
-224.16 |
-20.13 |
177.20 |
1 166.53 |
5.69 |
OK |
4.39 |
OK |
9 |
-225.36 |
-15.20 |
211.44 |
1 166.53 |
4.74 |
OK |
3.66 |
OK |
10 |
-191.95 |
-15.20 |
211.44 |
1 166.53 |
4.60 |
OK |
3.55 |
OK |
10 |
-159.56 |
-22.59 |
114.32 |
1 166.53 |
8.31 |
OK |
6.41 |
OK |
11 |
-126.16 |
-22.59 |
114.32 |
1 166.53 |
8.04 |
OK |
6.21 |
OK |
11 |
-127.24 |
-17.66 |
133.08 |
1 166.53 |
6.88 |
OK |
5.30 |
OK |
12 |
-93.84 |
-17.66 |
133.08 |
1 166.53 |
6.64 |
OK |
5.13 |
OK |
12 |
-95.61 |
-12.68 |
156.34 |
1 166.53 |
5.63 |
OK |
4.34 |
OK |
13 |
-62.21 |
-12.68 |
156.34 |
1 166.53 |
5.43 |
OK |
4.19 |
OK |
13 |
-64.14 |
-7.61 |
182.71 |
1 166.53 |
4.63 |
OK |
3.57 |
OK |
14 |
-30.74 |
-7.61 |
182.71 |
1 166.53 |
4.46 |
OK |
3.44 |
OK |
14 |
-32.89 |
-2.50 |
211.96 |
1 166.53 |
3.83 |
OK |
2.95 |
OK |
15 |
0.51 |
-2.50 |
211.96 |
1 166.53 |
3.68 |
OK |
2.84 |
OK |
15 |
-1.72 |
2.62 |
243.82 |
1 166.53 |
3.18 |
OK |
2.46 |
OK |
16 |
31.68 |
2.62 |
243.82 |
1 166.53 |
3.06 |
OK |
2.36 |
OK |
16 |
29.53 |
7.73 |
277.95 |
1 166.53 |
2.67 |
OK |
2.06 |
OK |
17 |
62.93 |
7.73 |
277.95 |
1 166.53 |
2.56 |
OK |
1.97 |
OK |
17 |
61.00 |
12.80 |
313.65 |
1 166.53 |
2.25 |
OK |
1.74 |
OK |
18 |
94.40 |
12.80 |
313.65 |
1 166.53 |
2.16 |
OK |
1.66 |
OK |
18 |
92.65 |
17.77 |
350.16 |
1 166.53 |
1.92 |
OK |
1.48 |
OK |
19 |
126.05 |
17.77 |
350.16 |
1 166.53 |
1.83 |
OK |
1.41 |
OK |
19 |
124.99 |
22.70 |
386.06 |
1 166.53 |
1.65 |
OK |
1.27 |
OK |
20 |
158.39 |
22.70 |
386.06 |
1 166.53 |
1.57 |
OK |
1.21 |
OK |
20 |
199.61 |
14.48 |
288.01 |
1 166.53 |
2.00 |
OK |
1.54 |
OK |
21 |
233.01 |
14.48 |
288.01 |
1 166.53 |
1.90 |
OK |
1.46 |
OK |
21 |
231.96 |
19.40 |
308.16 |
1 166.53 |
1.76 |
OK |
1.36 |
OK |
22 |
265.36 |
19.40 |
308.16 |
1 166.53 |
1.66 |
OK |
1.28 |
OK |
22 |
263.66 |
24.37 |
332.60 |
1 166.53 |
1.52 |
OK |
1.17 |
OK |
23 |
297.06 |
24.37 |
332.60 |
1 166.53 |
1.43 |
OK |
1.10 |
OK |
23 |
295.14 |
29.43 |
359.34 |
1 166.53 |
1.31 |
OK |
1.01 |
OK |
24 |
328.54 |
29.43 |
359.34 |
1 166.53 |
1.23 |
OK |
0.95 |
FALLA |
24 |
326.40 |
34.52 |
389.21 |
1 166.53 |
1.12 |
OK |
0.87 |
FALLA |
25 |
359.80 |
34.52 |
389.21 |
1 166.53 |
1.04 |
OK |
0.81 |
FALLA |
25 |
357.58 |
39.63 |
421.76 |
1 166.53 |
0.95 |
FALLA |
0.74 |
FALLA |
26 |
390.98 |
39.63 |
421.76 |
1 166.53 |
0.88 |
FALLA |
0.68 |
FALLA |
26 |
388.88 |
44.76 |
456.90 |
1 166.53 |
0.81 |
FALLA |
0.62 |
FALLA |
27 |
422.28 |
44.76 |
456.90 |
1 166.53 |
0.74 |
FALLA |
0.57 |
FALLA |
27 |
420.41 |
49.88 |
494.57 |
1 166.53 |
0.67 |
FALLA |
0.52 |
FALLA |
28 |
453.81 |
49.88 |
494.57 |
1 166.53 |
0.61 |
FALLA |
0.47 |
FALLA |
28 |
452.02 |
54.96 |
534.96 |
1 166.53 |
0.56 |
FALLA |
0.43 |
FALLA |
29 |
485.42 |
54.96 |
534.96 |
1 166.53 |
0.50 |
FALLA |
0.39 |
FALLA |
29 |
484.37 |
59.96 |
576.51 |
1 166.53 |
0.46 |
FALLA |
0.35 |
FALLA |
30 |
517.77 |
59.96 |
576.51 |
1 166.53 |
0.40 |
FALLA |
0.31 |
FALLA |
Tabla 6
Factor de capacidad de carga para la viga interior debido a los momentos flectores
EVALUACIÓN DE CAPACIDAD DE CARGA A MOMENTO PARA LA VIGA INTERIOR |
||||||||
Layout Line Distance |
M (DC) |
M (DW) |
M (LL+IM) |
Carga Nominal |
RF OPERACIÓN |
RF INVENTARIO |
||
(m) |
(kN.m) |
(kN.m) |
(kN.m) |
(kN.m) |
- |
- |
||
0 |
79.02 |
-6.92 |
151.05 |
8 780.20 |
38.32 |
OK |
29.56 |
OK |
1 |
567.20 |
54.24 |
489.25 |
8 780.20 |
10.77 |
OK |
8.31 |
OK |
1 |
567.59 |
53.48 |
484.86 |
8 780.20 |
10.87 |
OK |
8.38 |
OK |
2 |
1 023.86 |
109.61 |
962.29 |
8 780.20 |
4.97 |
OK |
3.83 |
OK |
2 |
1 025.37 |
108.92 |
954.51 |
8 780.20 |
5.01 |
OK |
3.87 |
OK |
3 |
1 450.88 |
159.88 |
1 392.54 |
8 780.20 |
3.11 |
OK |
2.40 |
OK |
3 |
1 451.03 |
159.07 |
1 380.31 |
8 780.20 |
3.14 |
OK |
2.42 |
OK |
4 |
1 845.87 |
204.83 |
1 773.41 |
8 780.20 |
2.21 |
OK |
1.70 |
OK |
4 |
1 843.98 |
203.90 |
1 760.16 |
8 780.20 |
2.23 |
OK |
1.72 |
OK |
5 |
2 208.33 |
244.47 |
2 094.52 |
8 780.20 |
1.69 |
OK |
1.30 |
OK |
5 |
2 205.01 |
243.56 |
2 084.63 |
8 780.20 |
1.70 |
OK |
1.31 |
OK |
6 |
2 538.89 |
278.94 |
2 361.82 |
8 780.20 |
1.35 |
OK |
1.04 |
OK |
6 |
2 534.99 |
278.12 |
2 355.21 |
8 780.20 |
1.36 |
OK |
1.05 |
OK |
7 |
2 838.21 |
308.35 |
2 582.61 |
8 780.20 |
1.12 |
OK |
0.86 |
FALLA |
7 |
2 834.05 |
307.53 |
2 578.62 |
8 780.20 |
1.12 |
OK |
0.86 |
FALLA |
8 |
3 106.26 |
332.66 |
2 759.29 |
8 780.20 |
0.95 |
FALLA |
0.73 |
FALLA |
8 |
3 101.54 |
331.64 |
2 753.90 |
8 780.20 |
0.95 |
FALLA |
0.73 |
FALLA |
9 |
3 342.39 |
351.78 |
2 888.97 |
8 780.20 |
0.82 |
FALLA |
0.63 |
FALLA |
9 |
3 336.79 |
350.31 |
2 878.44 |
8 780.20 |
0.82 |
FALLA |
0.64 |
FALLA |
10 |
3 545.45 |
365.50 |
2 977.16 |
8 780.20 |
0.73 |
FALLA |
0.56 |
FALLA |
10 |
3 544.01 |
365.18 |
2 974.80 |
8 780.20 |
0.73 |
FALLA |
0.56 |
FALLA |
11 |
3 686.87 |
387.76 |
3 162.58 |
8 780.20 |
0.64 |
FALLA |
0.49 |
FALLA |
11 |
3 688.00 |
388.53 |
3 168.80 |
8 780.20 |
0.63 |
FALLA |
0.49 |
FALLA |
12 |
3 798.54 |
406.19 |
3 324.76 |
8 780.20 |
0.57 |
FALLA |
0.44 |
FALLA |
12 |
3 798.95 |
406.49 |
3 322.81 |
8 780.20 |
0.57 |
FALLA |
0.44 |
FALLA |
13 |
3 877.86 |
419.17 |
3 438.98 |
8 780.20 |
0.52 |
FALLA |
0.40 |
FALLA |
13 |
3 877.77 |
419.22 |
3 434.65 |
8 780.20 |
0.52 |
FALLA |
0.40 |
FALLA |
14 |
3 925.21 |
426.83 |
3 494.40 |
8 780.20 |
0.50 |
FALLA |
0.39 |
FALLA |
14 |
3 925.08 |
426.80 |
3 491.64 |
8 780.20 |
0.50 |
FALLA |
0.39 |
FALLA |
15 |
3 941.27 |
429.30 |
3 494.66 |
8 780.20 |
0.49 |
FALLA |
0.38 |
FALLA |
15 |
3 941.29 |
429.30 |
3 494.97 |
8 780.20 |
0.49 |
FALLA |
0.38 |
FALLA |
16 |
3 926.32 |
426.69 |
3 491.87 |
8 780.20 |
0.50 |
FALLA |
0.39 |
FALLA |
16 |
3 926.56 |
426.70 |
3 494.64 |
8 780.20 |
0.50 |
FALLA |
0.38 |
FALLA |
17 |
3 880.33 |
418.98 |
3 435.02 |
8 780.20 |
0.52 |
FALLA |
0.40 |
FALLA |
17 |
3 880.73 |
418.90 |
3 439.40 |
8 780.20 |
0.52 |
FALLA |
0.40 |
FALLA |
18 |
3 803.03 |
406.11 |
3 323.03 |
8 780.20 |
0.57 |
FALLA |
0.44 |
FALLA |
18 |
3 803.31 |
405.74 |
3 325.06 |
8 780.20 |
0.57 |
FALLA |
0.44 |
FALLA |
19 |
3 693.96 |
387.97 |
3 168.60 |
8 780.20 |
0.63 |
FALLA |
0.49 |
FALLA |
19 |
3 694.17 |
387.08 |
3 162.34 |
8 780.20 |
0.63 |
FALLA |
0.49 |
FALLA |
20 |
3 552.48 |
364.38 |
2 974.14 |
8 780.20 |
0.73 |
FALLA |
0.56 |
FALLA |
20 |
3 555.54 |
364.56 |
2 976.35 |
8 780.20 |
0.72 |
FALLA |
0.56 |
FALLA |
21 |
3 339.24 |
350.08 |
2 877.69 |
8 780.20 |
0.82 |
FALLA |
0.64 |
FALLA |
21 |
3 346.30 |
351.41 |
2 887.70 |
8 780.20 |
0.82 |
FALLA |
0.63 |
FALLA |
22 |
3 097.64 |
332.01 |
2 756.25 |
8 780.20 |
0.95 |
FALLA |
0.73 |
FALLA |
22 |
3 104.44 |
332.83 |
2 760.32 |
8 780.20 |
0.95 |
FALLA |
0.73 |
FALLA |
23 |
2 824.09 |
308.46 |
2 587.51 |
8 780.20 |
1.12 |
OK |
0.86 |
FALLA |
23 |
2 830.77 |
309.05 |
2 589.19 |
8 780.20 |
1.12 |
OK |
0.86 |
FALLA |
24 |
2 518.93 |
279.62 |
2 376.84 |
8 780.20 |
1.35 |
OK |
1.04 |
OK |
24 |
2 525.62 |
280.19 |
2 379.63 |
8 780.20 |
1.35 |
OK |
1.04 |
OK |
25 |
2 182.52 |
245.67 |
2 124.63 |
8 780.20 |
1.68 |
OK |
1.29 |
OK |
25 |
2 188.74 |
246.30 |
2 129.33 |
8 780.20 |
1.67 |
OK |
1.29 |
OK |
26 |
1 814.46 |
206.67 |
1 823.11 |
8 780.20 |
2.16 |
OK |
1.67 |
OK |
26 |
1 819.12 |
207.34 |
1 830.39 |
8 780.20 |
2.15 |
OK |
1.66 |
OK |
27 |
1 413.54 |
162.58 |
1 465.50 |
8 780.20 |
2.98 |
OK |
2.30 |
OK |
27 |
1 415.79 |
163.17 |
1 474.75 |
8 780.20 |
2.96 |
OK |
2.28 |
OK |
28 |
978.68 |
113.29 |
1 045.17 |
8 780.20 |
4.61 |
OK |
3.56 |
OK |
28 |
979.19 |
113.79 |
1 054.89 |
8 780.20 |
4.57 |
OK |
3.53 |
OK |
29 |
510.47 |
58.83 |
555.04 |
8 780.20 |
9.58 |
OK |
7.39 |
OK |
29 |
511.86 |
59.43 |
563.37 |
8 780.20 |
9.43 |
OK |
7.28 |
OK |
30 |
10.78 |
-0.53 |
14.47 |
8 780.20 |
403.81 |
OK |
311.51 |
OK |
Analizando todos los casos, es decir, fuerza cortante en viga interior y vigas exteriores y momentos en viga interior y vigas exteriores resulta un factor de capacidad de carga RF menor a 1 en ciertos tramos del puente tanto para el Nivel de Operación como para el Nivel de Inventario, por lo tanto, según el Manual for Bridge Evaluation es necesario realizar un reforzamiento de la estructura para fuerzas cortantes y momentos o a su vez establecer una restricción vehicular.
Este estudio muestra los resultados de la evaluación estructural de la superestructura del puente sobre el Río Soloma (Ecuador) siguiendo la metodología del Manual for Bridge Evaluation (MBE). Se concluye que el puente se encuentra en buen estado actual a pesar de presentar ciertos puntos críticos que no satisfacen la capacidad de carga necesaria en la revisión de los elementos estructurales mediante las normas actuales. Los resultados de la metodología LRFR en el Estado Límite de Resistencia I dieron a conocer que tanto las vigas exteriores como la viga interior fallan a momento y cortante en ciertos tramos, ya que, el factor de capacidad (RF) resultó ser menor a la unidad tanto para el Nivel de Operación como para el Nivel de Inventario, utilizando los respectivos factores de seguridad y serviciabilidad. Además, se aprecia que al analizar los cortantes la falla ocurre en los extremos de las vigas, a diferencia de los momentos en donde la falla ocurre en el tramo intermedio de estas, considerando las cargas, parámetros y condiciones que responden a la normativa actual.
Al aplicar la metodología de la AASHTO, considerando los factores de diseño y las combinaciones de carga respectivas, y compararlo con la capacidad real de los elementos de la superestructura del puente se aprecia que los elementos que no cumplen con la resistencia necesaria son las vigas, tanto las exteriores como la interior, y esto se evidencia al analizar tanto los momentos como los cortantes, existiendo una diferencia considerable. Se evidencia que las vigas del puente presentan inconvenientes respecto a la capacidad, por lo tanto, se debe realizar un reforzamiento estructural o a su vez implementar una restricción vehicular. En este caso, resulta más adecuado un reforzamiento antes que la restricción vehicular, ya que, este puente ya se encuentra estimado para el cruce de ciertos vehículos pesados, de esta manera, la restricción vehicular no sería la opción adecuada a tomar en cuenta.
El hecho de considerar las condiciones del Ecuador, es decir, aumentar de carga del camión y del tándem de diseño a un 37.8% respecto al modelo HL-93 especificado en la AASHTO provoca una deficiencia en la capacidad de carga de los elementos estructurales de la superestructura del puente, específicamente en las vigas. A pesar de ello, el resto de los elementos estructurales analizados no presentan inconvenientes. La modelación del puente en CSI Bridge resultó apropiada al mostrar resultados muy semejantes a los obtenidos mediante los cálculos manuales, de esta manera, se confirma que los pasos realizados para la modelación fueron los adecuados. Además, mediante el modelo se pudo entender de mejor manera el comportamiento del puente ante las cargas estipuladas.
El obtener resultados desfavorables en las vigas puede deberse a la gran longitud del puente (30 m) siendo de hormigón armado y sin presentar pilas intermedias. No es común encontrarse con puentes de tales características construidos en hormigón armado ni tampoco puentes de 3 vigas. Al hacer uso de la metodología LRFR dentro de las distintas alternativas que se presentan en el Manual for Bridge Evaluation, se asegura el establecer una evaluación adecuada, ya que este es el método más completo, sin embargo, es destacable mencionar que no se tomó en cuenta el análisis del puente por capacidad por carga legal, ya que, los factores de carga que se encuentran en el manual están diseñados para períodos de tiempo cortos, requiriendo así inspecciones continuas, lo cual desafortunadamente en Ecuador no se realiza.
AASHTO, (2020). “LRFD Bridge Design Specifications,” American Association of State Highway and Transportation Officials, 9th Edition, Washington DC, USA.
AASHTO MBE, (2020). “The Manual for Bridge Evaluation (MBE)”, 3rd Edition, Washington DC, USA.
Altamirano, M. (2013). Evaluación del puente El Quilo ubicado en el km 17+200 de la vía Puyo – Baños por el método AASHTO – LRFD y su incidencia en la seguridad estructural y vial. Universidad Técnica de Ambato, Ambato, Ecuador. http://repositorio.uta.edu.ec/handle/123456789/3745
Benavides, J., Díaz, M., Hernández, L. y Mora, E. (2022). Evaluación estructural de un puente en la ruta Spondylus del Ecuador. Revista Ciencia y Construcción, 3(3), 6-18
Cabrera, N., Beltrán, N. (2019). Estudio de patologías estructurales de los puentes vehiculares en la calle 13 Avenida Américas con carrera 50 - localidad de puente Aranda en la ciudad de Bogotá. Universidad Católica de Colombia, Bogotá, Colombia. https://hdl.handle.net/10983/23868
CSI Bridge, versión de prueba, (2024). Software. Computers and Structures, Inc., https://www.csiamerica.com/products/csibridge
Galarza, B., Llumiquinga, M., Hernández, L., Mora, E., Molina, M. (2024). Evaluación estructural de un puente sobre un río en la costa ecuatoriana. Ciencia, Ingenierías y Aplicaciones, 7(1), 55-87
García, C. (2006). Análisis y Diseño de Puentes de Concreto Armado. 1ra Edición, Perú.
Hidalgo, R. (2017). “Aplicación de métodos teóricos de análisis de capacidad de carga propuestos en “The Manual for Bridge Evaluation” (AASHTO) para puentes existente, aplicado en la superestructura metálica tipo pórtico del puente Lita”. Escuela Politécnica Nacional, Quito, Ecuador. http://bibdigital.epn.edu.ec/handle/15000/17477
Huang, D., Hu, B. (2020). Concrete Segmental Bridges: Theory, Design, and Construction to AASHTO LRFD Specifications. CRC Press, First Edition, Boca Ratón, USA. https://doi.org/10.1201/9780429485473
Jauregui, H. (2018). Directrices para la inspección y evaluación de puentes de la red vial estatal. Ministerio de Transporte y Obras Públicas, Dirección de conservación del transporte, Ecuador.
Mediavilla, J. C., Hernández, L. y Molina, M. (2023). Reforzamiento de la superestructura de un puente tipo viga losa de hormigón armado. Revista Ciencia y Construcción, 4(4), 23-34.
Ministerio de Transporte y Comunicaciones de Perú, (2018). Manual de Puentes. Dirección General de Caminos y Ferrocarriles, Perú.
Muñoz, J. (2017). Guía para la determinación de la condición en puentes mediante inspección visual. Congreso estructuras 2017 y XIV seminario de ingeniería estructural y sísmica San José, Costa Rica https://www.lanamme.ucr.ac.cr/repositorio/handle/50625112500/931
NEC-SE-CG. (2024). Cargas Generales. Norma Ecuatoriana de la Construcción, MIDUVI, Ecuador.
NEC-SE-DS. (2015). Peligro sísmico diseño sismo resistente. Norma Ecuatoriana de la Construcción, MIDUVI, Ecuador.
NEVI-12. (2013). Especificaciones Generales Para la Construcción de Caminos y Puentes. (Vol. III). Quito, Ecuador.
Rodríguez, M. K. (2019). Diseño de un puente tipo losa y puente viga losa hasta 20m de luz, en el Distrito de Chilca-2017. Escuela Académica Profesional de Ingeniería Civil, Universidad Continental, Huancayo, Perú. https://hdl.handle.net/20.500.12394/5486
Rodríguez Serquén, A. (2022). "Puentes con AASHTO LRFD 2020", 9na Edición, Perú.
Wei, F., Chen, H. and Xie, Y. (2022). Experimental study on seismic behavior of reinforced concrete shear walls with low shear span ratio. Journal of Building Engineering, Vol. 45, Article ID 103602, https://doi.org/10.1016/j.jobe.2021.103602
_______________________________
* Autor correspondiente, Ingeniero Civil, PhD, Profesor Titular, Facultad de Ingeniería Civil y Ambiental, Escuela Politécnica Nacional, Quito, Ecuador. ORCID: 0000-0002-5805-9318. Correo-e: luis.hernandezr@epn.edu.ec
1 Departamento de Ingeniería Civil y Ambiental, Escuela Politécnica Nacional, Quito- Ecuador.
a Ingeniero Civil, Facultad de Ingeniería Civil y Ambiental, Escuela Politécnica Nacional, Quito, Ecuador. ORCID: 0009-0001-9800-7897. Correo-e: solis05kevin@gmail.com
b Ingeniera Civil, Facultad de Ingeniería Civil y Ambiental, Escuela Politécnica Nacional, Quito, Ecuador. ORCID: 0009-0009-0114-5002. Correo-e: iliana_aguas@hotmail.com
c Ingeniero Civil, Profesor Ocasional, Facultad de Ingeniería Civil y Ambiental, Escuela Politécnica Nacional, Quito, Ecuador. ORCID: 0009-0001-9245-5795. Correo-e: pablo.pinto@epn.edu.ec