1. Introducción
Los países latinoamericanos impulsaron durante los años de los noventa e inicio del nuevo siglo, una serie de transformaciones que llevaron a un escenario educativo actual más favorable que el de las décadas pasadas. La mayoría de los programas de mejoramiento de la calidad y equidad de la educación en América Latina incluyeron: establecimiento de incentivos y programas de desarrollo profesional del profesorado.
En consonancia con lo anteriormente dicho, y como parte importante del cambio, se adoptaron políticas relativas al profesorado, que abarcaban toda su vida en el ejercicio profesional. En ellos se incluyen, principalmente, las condiciones laborales, la formación inicial y en servicio así como la gestión institucional.
En el Ecuador, los cambios en la educación se iniciaron en octubre del 2008, cuando se aprobó una nueva Carta Política. En está, entre otros asuntos, se fijaron nuevos lineamientos para la Educación Superior. Desde diversos puntos de vista puede decirse que estas nuevas coordenadas marcan un cambio normativo radical, respecto al anterior marco jurídico y conllevan, por ende, importantes transformaciones prácticas para este nivel de acción educativa. En particular, en lo que podría denominarse “recuperación de la calidad en la Educación Superior”.
Los organismos de control en el Ecuador de las Instituciones de Educación Superior que ya existían, fueron transformados por la nueva constitución, cambio necesario para alcanzar los objetivos estratégicos en educación que se establecieron en el Plan Nacional de Desarrollo para el Buen Vivir. En este sentido:
- El Consejo de Educación Superior (CES) tiene como objetivo planificar, regular y coordinar el Sistema de Educación Superior, y la relación entre sus distintos actores con la Función Ejecutiva y la sociedad ecuatoriana; para así garantizar a toda la ciudadanía una Educación Superior de calidad que contribuya al crecimiento del país.
- El Consejo de Evaluación, Acreditación y Aseguramiento de la Calidad en la Educación Superior (CEAACES), como organismo de Derecho Público, tiene la finalidad esencial del mejoramiento de la calidad académica y de gestión de las universidades, escuelas politécnicas e institutos superiores técnicos y tecnológicos del país, a través de los procesos de autoevaluación institucional, evaluación externa y acreditación.
- La Secretaría Nacional de Educación Superior, Ciencia, Tecnología e Innovación (SENESCYT), tiene por objeto ejercer la rectoría de la política pública de educación superior y coordinar acciones entre la Función Ejecutiva y las instituciones del Sistema de Educación Superior.
Para responder a las nuevas exigencias que hoy tiene nuestro sistema educativo, se les exige a maestros y profesores habilidades, competencias y compromisos cada vez más complejos, por lo que este estudio versa sobre las carencias pedagógicas del profesorado del Instituto Superior Tecnológico Bolivariano de Tecnología. En este artículo se presenta un modelo de formación pedagógica en consonancia con las características propias de la educación técnica y tecnológica, con el objeto de elevar la calidad de la educación, a través del mejoramiento de la preparación de los docentes y su desempeño profesional competente.
2. Desarrollo
LA FORMACIÓN PEDAGÓGICA DEL PROFESORADO COMO RESPONSABILIDAD SOCIAL DE LAS INSTITUCIONES EDUCATIVAS EN EL ECUADOR
En el actual panorama de la Educación Superior muchas de las miradas se centran en el profesorado y su actuación docente, en la medida en que este adquiere un papel relevante en la mejora de la calidad e innovación de la práctica educativa (Zabalza, 2009; Bozu, 2010).
La Educación Superior ecuatoriana no es ajena a estas tendencias. Es por ello que ha procurado hacer cambios y transformaciones en la educación, con tal de que las instituciones educativas que conforman el Sistema de Educación Superior, ofrezcan una educación de calidad, pertinente, según las necesidades de su entorno. De modo que la educación está llamada a cumplir un rol social: formar los ciudadanos que requiere el Ecuador para alcanzar un crecimiento económico sustentable al el tiempo que brinda a todos una vida digna.
Por las razones expuestas anteriormente, la formación del profesorado desde hace algunas décadas se ha convertido en una necesidad de primer orden mundial, tanto en los países desarrollados como en los países en vía de desarrollo.
Menze (1981) ve a la formación como el camino que sigue el ser humano en el proceso de hacerse persona y las maneras en que se le puede ayudar en el empeño, mediante (un influjo metódico), una influencia metódica con arreglo a un plan. Ferry (1991), por su parte considera a la formación como un proceso de desarrollo individual tendente a adquirir o perfeccionar capacidades. Berbaum (1982), por otra parte señala que la acción de formación está determinada por el cambio que se logre a través de una intervención a la que se consagra un tiempo determinado, donde hay participación consciente del sujeto de formación como del formador.
Los autores citados anteriormente conceptualizan la formación como un camino, un proceso o una acción, mediante el cual se produce un cambio, en un tiempo determinado y por voluntad propia, pero son Buckley y Caple (1991) quienes enfocan de la formación como un esfuerzo sistemático y planificado, para modificar o desarrollar el conocimiento, las técnicas y las actitudes a través de la experiencia de aprendizaje y conseguir la actuación adecuada en una actividad o rango de actividades. Debesse (1982) hace un aporte importante al establecer diferencias entre autoformación como proceso de formación en la que el sujeto participa de forma autónoma, y es un autodidácta en lo relacionado a los objetivos, los procesos, los instrumentos y los resultados; la heteroformación como aquella que se recibe de otros y, por último, la interformación que hace referencia a la formación que se realiza en equipo en el propio contexto donde realiza su labor docente.
Zabalza (1996) realizó un análisis profundo del concepto de formación estableciendo la intencionalidad formativa al tratar de especificar:
- El sentido general y el objetivo final de la formación como un proceso.
- Los contenidos de la formación, tanto los campos o dimensiones individuales susceptibles de formación, como las experiencias que posibilitarán tal formación.
- El papel que juega el individuo en su propio proceso de crecimiento y desarrollo.
Se debe considerar que cuando la formación está dirigida o encaminada al perfeccionamiento de la práctica del docente, tiene diversos significados: perfeccionamiento del profesorado; formación continua; formación permanente del profesorado; entrenamiento, perfeccionamiento, entre otros.
En la conferencia mundial sobre la Educación Superior de la UNESCO (1998; Artículo 10 letra a), se aprobaron documentos que insisten en la necesidad de la educación permanente del profesorado universitario y su formación pedagógica. Uno de los documentos aprobados fue la Declaración Mundial sobre la Educación Superior en el siglo xxi: visión y acción, donde especifica:
Un elemento esencial para las instituciones de enseñanza superior, es una enérgica política de formación del personal. Se deberían establecer directrices claras sobre los docentes de Educación Superior, que deberían ocuparse sobre todo, hoy en día, de enseñar a sus alumnos a aprender y a tomar iniciativas, y no ser, únicamente, pozos de ciencias. Deberían tomarse medidas adecuadas en materia de investigación, así como de actualización y mejora de sus competencias pedagógicas mediante programas adecuados de formación profesional, que estimulen la innovación permanente de los planes de estudio y los métodos de enseñanza aprendizaje, que aseguren condiciones profesionales y financieras apropiadas, a fin de garantizar la excelencia de la investigación y la enseñanza.
“La educación a lo largo de toda la vida exige que el personal docente actualice y mejore sus capacidades didácticas y sus métodos de enseñanzas, incluso más que en los sistemas actuales, que se basan principalmente en periodos cortos de enseñanza superior y en establecer estructuras, mecanismos y programas adecuados de formación del personal docente”. UNESCO (1998).
En la actualidad se presta atención a la dimensión pedagógica, la cual está condicionada a nivel internacional, nacional y regional por la necesidad que tienen los profesionales que se desempeñan como profesores de la Educación Superior de adquirir conocimientos, habilidades, valores y modos de actuación en esta rama del saber y potenciar su actuación didáctica.
La problemática que venimos analizando plantea un profundo cuestionamiento: Antes de preguntarse cómo lograr que los docentes enseñen mejor, es preciso preguntarse cómo facilitar y asegurar que los docentes aprendan (Torres, 1999). El concepto de formación que está acorde con los planteamientos sobre el conocimiento pedagógico es mucho más complejo que los conceptos de capacitación o entrenamiento que muchas veces se utilizan, erróneamente, como sinónimos de formación.
En la literatura científica se destacan varias definiciones sobre el proceso de formación pedagógica del profesorado. Por ejemplo, Chehaybar (1996) la define como “un proceso mediante el cual el docente se prepara, tanto en el aspecto multidisciplinar como en los aspectos didácticos, epistemológicos, tecnológicos, psicológicos, históricos, filosóficos y lingüísticos”.
En tal sentido, la formación pedagógica del profesorado incluye la habilitación en el docente de un conjunto de saberes orientados a:
- Conocer, comprender y participar críticamente de los procesos de enseñanza y de aprendizaje que se desarrollan en los diferentes contextos y niveles educativos.
- La profundización en el diseño, implementación y evaluación de proyectos pedagógicos, curriculares, institucionales y de gestión educativa.
- El dominio de los saberes referidos a los marcos sociopolíticos educativos e institucionales, problemáticas curriculares, procesos de enseñanza y aprendizaje y los sujetos participantes.
- La utilización de la investigación educativa como herramienta científica de indagación y reflexión transformadora desde los diferentes enfoques y perspectivas teóricas y metodológicas. La formación pedagógica es entendida por Imbernón (2000) y Marcelo (1995) como “un proceso formal e informal, de preparación profesional para el ejercicio de la praxis pedagógica siendo un proceso dinámico, permanente y ligado estrechamente a la práctica en el aula”.
En tal sentido autores como Núñez, Palacios (2002) ven la formación pedagógica como: “la necesidad de hacer realidad una nueva manera de concebir y realizar la capacitación del docente en servicio, entendida esta como inherente al desarrollo de su práctica docente”. Por tanto, no está sujeta a soluciones de situaciones desarticuladas y fuera de contexto, sino que, muy por el contrario, aborda el problema desde una visión integradora y holística para formar una nueva actitud docente, fundamentada en el dominio de la pedagogía y la investigación, las que le asignan al profesor idoneidad y autoridad en el dominio de la ciencia, del saber enseñar y orientar la formación de sí mismo y de los estudiantes para la transformación de las múltiples realidades en los contextos donde desarrolla su práctica pedagógica.
En este sentido, el accionar diario de los docentes del Sistema de Educación Superior Ecuatoriano no se corresponde con las exigencias hacia su desempeño, no existe una estrategia en tal sentido y carece de un seguimiento sistemático en función del desarrollo creciente de sus competencias profesionales, que asociadas a la calidad de la docencia, pueden contribuir a satisfacer el encargo social de la formación de técnicos y tecnólogos.
La Ley Orgánica de Educación Superior (LOES), en su artículo 6 -Derecho de los profesores o profesoras, investigadores o investigadoras, deja claro que tienen derecho a “(...) h) Recibir capacitación periódica acorde a su formación profesional y la cátedra que imparte, que fomente e incentive la superación personal, académica y pedagógica” (LOES, 2010).
Sin embargo, el tema de la formación pedagógica solamente es observado por la LOES desde un punto de vista de la capacitación y la superación, pero no define certeramente los temas relacionados a la formación pedagógica en sí, en un entorno donde los docentes carecen de preparación en tal sentido.
Esto ha provocado que se evidencie una escasa implicación institucional en la formación pedagógica de sus docentes, al no considerar esta formación como parte de sus prioridades. En las instituciones de Educación Superior no existen una política integral que impulse la formación docente continua; hay un predominio del individualismo y el aislamiento en el ejercicio profesional, lo cual dificulta el trabajo en equipo, la coordinación institucional y las iniciativas de transformación docente, al no existir cooperación, comunicación y criterios comunes para su ejecución. A esto se suma: la crisis del financiamiento de las instituciones educativas, que las convierte en instituciones de mercado, donde el docente debe estar permanentemente preocupado de obtener recursos para su propio desarrollo profesional e investigativo.
De igual modo, cabe mencionar la débil relación que existe entre la docencia y los procesos de investigación, ciencia, innovación y tecnología, así como la poca motivación de los actores del proceso, y la carencia de un modelo de formación pedagógica para los docentes de la Educación Superior en general y de las carreras tecnológicas, en particular, demanda de una mirada hacia un enfoque científico que contribuya a la solución de la mencionada problemática.
3. Necesidades de formación pedagógica del profesorado del Instituto Superior Tecnológico Bolivariano de Tecnología
Las instituciones de la Educación Superior son reconocidas cada vez más como un instrumento de desarrollo ya que se consideran ser un factor clave para incrementar la competitividad y la calidad de vida tan anheladas. El desafío para dichas entidades es enfrentar un mundo en el cual los sistemas productivos están en permanente transformación. Los cambios en las comunicaciones han modificado la forma de percibir el tiempo y las distancias, a la vez que han abierto nuevas perspectivas para la docencia y la investigación.
El Instituto Superior Tecnológico Bolivariano de Tecnologías (ITB), es una institución que forma parte del Sistema de Educación Superior, con registro en la Secretaría Nacional de Educación Superior, Ciencia, Tecnología e Innovación (SENESCYT), regido por el Consejo Nacional de Educación Superior (CES) y por CEAACES. En virtud de lo cual está llamado a enfrentar cambios inducidos por la presión social que demanda su contribución al desarrollo del país. En tal sentido, y de manera general, se cuestiona el descuido de la calidad académica del personal docente lo que se refleja sin dudas en una oferta obsoleta de procesos académicos ineficientes, la entrega de productos (egresados) con baja pertinencia social y poco competentes para responder a la demanda social, las escasas contribuciones científico humanísticas y los bajos niveles de socialización de los resultados de las investigaciones por parte del claustro.
El ITB, dando cumplimento a la LOES (2010) que indica en sus art. 27 -“Rendición social de cuentas-. Las instituciones que forman parte del Sistemas de Educación Superior, en el ejercicio de su autonomía responsable, tiene la obligación anual de cuentas a la sociedad, (....)” y art. 50 -“Obligaciones adicionales del Rector o Rectora-. Son Obligaciones adicionales del Rector o Rectora: (...) 2. Presentar un informe anual de rendición de cuentas a la sociedad, a la comunidad (...)” el ITB, realizó la Rendición de Social de Cuentas el 27 de marzo del 2013 y en el informe presentado por su Rector, se destacan, entre otras cosas 35 logros detallados lo más relacionados al trabajo de investigación:
Logro 1: Mejoras los procesos académicos.
Logro 2: Incremento del 100% de contratos a Docentes – Investigador a tiempo completo.
Logro 3: Iniciación del Programa de Formación Doctoral.
Logro 18: Producción Científica Institucional.
Logro 19: Construcción de vías para divulgación de la Gestión Científica Institucional.
Logro 35: Fortalecimiento de la oferta académica.
Además, para cumplir con la demanda social, las instituciones de educación superior tienen la obligación de formar a su claustro pedagógicamente de forma intencional, sistemática y planificada, que les permita convertirse en verdaderos facilitadores del aprendizaje de los estudiantes, utilizando para ello vías que propicien la obtención de conocimientos y la apropiación de los contenidos de la didáctica de la educación superior, lo que contribuirá a la calidad de la educación.
En la Ley Orgánica de Educación Superior (LOES) en su art. 149 se determina los tipos de profesores o profesoras y tiempo de dedicación, denominándolos como: titulares, invitados ocasionales u honorarios. El tiempo de dedicación podrá ser exclusiva o tiempo completo (40 horas semanales), semiexclusiva o medio tiempo (20 horas semanales) a tiempo parcial menos de (20 horas semanales) y se destaca que en el Instituto Superior Tecnológico Bolivariano de Tecnologíasu claustro académico está formado por 104 docentes; de los cuales 68 (65,38%) son a tiempo completo, 14 (13,46) a medio tiempo y 22 (21,16) a tiempo parcial, y del total el 91.34 % (unos 95 profesores), no presenta ningún tipo de formación pedagógica en sus hojas de vida.
Del resultado de la evaluación del desempeño del trabajo docente que se realiza en los institutos superiores tecnológicos ecuatorianos, como parte del proceso de acreditación institucional y de las carreras que se imparten y en particular en el Instituto Superior Tecnológico Bolivariano de Tecnología, se aprecia que aún existen deficiencias en la formación pedagógica de sus profesores lo cual se demuestra en la evaluación del desempeño docente realizada en los últimos dos períodos académicos (cuadro N.° 1).

Entre las principales carencias detectadas, en los períodos que los docentes fueron evaluados, prevalece la insuficiencia de formación pedagógica, especialmente en lo concerniente a la combinación de la teoría con la práctica y al trabajo de aula.
Entre los principales resultados de los estudios realizados en el Instituto Superior Tecnológico Bolivariano de Tecnologías (ITB) por los autores de esta investigación se ha detectado que predominan en el profesorado carencias de conocimientos didácticos para diseñar y ejecutar el proceso enseñanza-aprendizaje; además evidencian falta de conocimientos sobre la teoría de la comunicación para manejar contradicciones y conflictos en la relación alumno-profesor.
Las unidades académicas dan preferencia la formación en el área del saber en detrimento de la formación pedagógica; persisten deficiencias al relacionar la teórica con la práctica y para la contextualización en la práctica del conocimiento teórico, entre otras. Muchas de estas deficiencias están directamente relacionadas con la formación pedagógica del claustro y, a pesar de que se han desarrollado diferentes y diversas jornadas de capacitación y superación no se han logrado mejorar significativamente en este sentido.
Por ello, los autores de este trabajo presentan un modelo de formación pedagógica que considere las particularidades de la Educación Técnica y Tecnológica en el Ecuador y que se singulariza y sistematiza en el Instituto Superior Tecnológico Bolivariano de Tecnología, de Ecuador.
4.Un modelo de formación pedagógica para el profesorado del Instituto Superior Tecnológico Bolivariano de Tecnología, de Ecuador
En las propuestas de modelización de la formación del profesorado existen diferentes clasificaciones y denominaciones: modelos, tendencias, paradigmas, perspectivas, orientaciones conceptuales, etc. La literatura especializada reporta una considerable cantidad de propuestas de modelos desde perspectivas distintas, aunque con puntos coincidentes. Entre los autores que han estudiado los modelos de formación del profesorado pueden citarse a: Gaff (1975), Joyce (1975), Flanders (1977), Gimeno(1983), Mount (1983), Zeichner (1983), De Ketele (1984), Marcelo (1989), Scardamalia y Bereiter (1989), Doyle (1990), Feiman-Nemser (1990), Demailly (1991), Ferry (1991), Gil (1991), Liston y Zeichner (1991), Villar Angulo (1991), Escudero (1992), Pérez Gómez (1992), Montero y Vez (1993), Yus (1993), Develay (1994), Furió (1994), Gil y otros (1994), Imbernón (1994), Martín del Pozo (1994), Porlán y Martín (1994), Benedito, Ferrer y Ferreres (1995), Blanco y Mellado (1995), Marcelo (1995), De la Torre (1997) y Porlán y Rivero (1998).
Zeichner (1983) presenta cuatro modelos formativos fundamentados en la propuesta de Joyce (1975) a saber: el tradicional-oficio, el personalista, el tecnológico y el orientado a la indagación. FeimanNemser (1990), por su parte, utiliza la clasificación de Zeichner y establece varios modelos de formación del profesor.
El estudio realizado por Spark y Loucks-Horsley (1990) presenta cinco modelos de formación, los cuales constituyen puntos de referencia abiertos y flexibles. En los mismos se encuentran estrategias y actitudes comunes e incluso, la finalidad puede ser la misma de uno a otro y solo se perciben cambios en las concepciones, las actitudes frente a la formación y la enseñanza.
Los autores de esta investigación asumen el modelo crítico–social presentado por Spark y Loucks-Horsley (1990), por considerarlo pertinente para la formación pedagógica de los profesores de las carreras técnicas y tecnológicas, y que se basa en la concepción del profesor como un sujeto que reflexiona críticamente sobre la práctica, incorporando en las repercusiones sociales de la intervención educativa.
Su formación se fundamenta en el desarrollo de capacidades de reflexión crítica sobre la práctica y la conformación de actitudes para el compromiso político-social que asume durante el desempeño de sus funciones profesionales. Los autores anteriormente mencionados, asumen el enfoque de investigación-acción (Elliot, 1990; Stenhouse, 1987), donde el desarrollo profesional del docente es visto como un proceso de investigación sistemática sobre su propia acción y cuyos resultados, a través de una acción y reflexión cooperativa, son utilizados para mejorar la calidad de su propia actuación. De la investigación sobre los problemas cotidianos de su práctica, el profesor se va perfeccionando y con ello irá cambiando la realidad a través de la innovación (Santos Guerra, 1993) como parte del proceso de retroalimentación en el modelo propuesto.
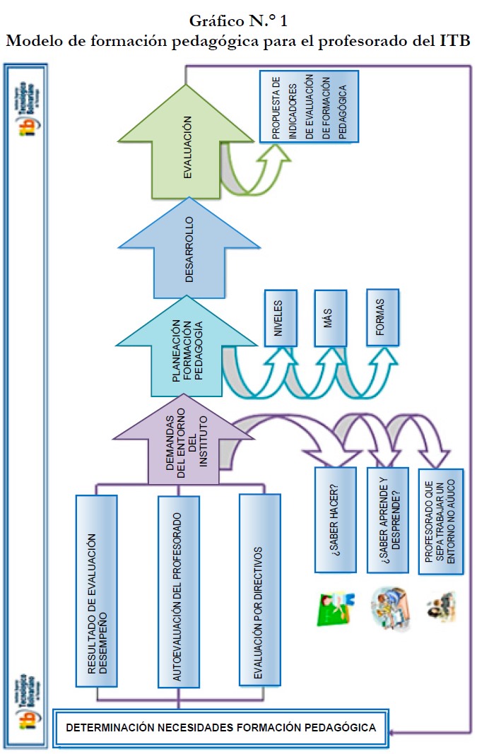
Considerado lo definido en el libro Metamodelos de la investigación pedagógica (Valle Lima, 2007), se plantea un primer acercamiento al modelo de formación pedagógica para el profesorado del ITB, que responde tanto a las motivaciones intrínsecas como a las demandas del entorno mediato hacia el docente y hacia el propio proceso de formación del ITB (gráfico N.° 1).
La dinámica del modelo se inicia con el diagnóstico o prueba de necesidades que tiene como primera fase el análisis de los resultados del proceso de evaluación del profesorado. Dicha dinámica incluye tres momentos: la heteroevaluación que es realizado por los estudiantes al docente, la autoevaluación donde el mismo docente valora su desempeño académico y la que realizan los directivos del ITB y pares académicos de categoría principal. La segunda fase del diagnóstico considera los estudios realizados a egresados y empleadores de donde se extraen las debilidades con que es percibido externamente: el proceso de formación, la calidad del egresado de las aulas del ITB y su capacidad para aprender a desaprender y adaptarse a las exigencias de clientes y empleadores y a los cambios tecnológicos intensivos que caracterizan el desarrollo de la matriz productiva del país. De igual modo se toma en cuenta la flexibilidad para la actualización del currículo y la capacidad de la universidad para trabajar en entornos productivos para adentrase en el modelo de formación dual que promueven los órganos de control para dar respuesta a las cambiantes condiciones del ambiente.

Una vez procesada la información se determina, a partir del desempeño pedagógico del docente constatado, los niveles o estadios en los que se ubica cada uno de los integrantes del claustro. Estos niveles incluyen 4 estadios que comienza en el inicial formativo donde se agrupan los estudiantes recién egresados de las carreras tecnológicas o universitarias y los profesionales de alta experiencia en su área específica, pero sin formación pedagógica básica. El segundo y tercero de los estadios lo constituyen el nivel básico superior donde se integran aquellos docentes que solo han recibido una formación pedagógica básica y el de actualización que comprende a los docentes que si bien poseen formación pedagógica se encuentran desactualizados en cuanto a metodologías, modelos y tendencias pedagógicas contemporáneas. El cuarto y último de los niveles –denominado nivel de profundización– integra a los docentes que han alcanzado niveles superiores de formación pedagógica y que se encuentran en proceso de desarrollo de formación doctoral en algunas de las ramas de las ciencias pedagógicas. Cada uno de los niveles caracterizados con anterioridad posee sus propias vías y formas de ejecución.
Durante la sistematización del modelo de formación pedagógica propuesto se realiza la evaluación continua mediante diferentes indicadores que se desarrollan para ello. Con los resultados de este proceso de control y evaluación se corrigen las desviaciones y se alinea el modelo hacia la mejora continua para lograr, a partir de la flexibilidad que lo caracteriza, resultados y desempeños que cubran las expectativas y contribuya al perfeccionamiento de la formación docente de la Universidad.
Este modelo, ya ha pasado la fase preliminar de implementación y se encuentra en la etapa de sistematización de la formación pedagógica del Instituto en los niveles declarados. Se ha logrado la articulación completa del mismo al sistema de formación pedagógica del ITB lo cual se ha visto favorecido con el inicio –hace ya más de seis meses–, de 33 docentes del claustro inscritos como aspirantes a doctores del Programa Tutelar de Formación Doctoral en Ciencias Pedagógicas de la Universidad Pedagógica “Frank País García”, de Cuba.
5. Conclusiones
Los autores de la presente investigación consideran que todos los modelos valorados son portadores de aspectos importantes a tener en cuenta en la elaboración de un proyecto de formación pedagógica, que contribuya significativamente a la formación del profesorado. Estas reflexiones sirven para orientar los procesos de formación del profesorado de las carreras técnicas y tecnológicas sin dejar de considerar que estas propuestas formativas no son estáticas ni cerradas, sino que deben caracterizarse por su apertura y flexibilidad, garantizando que los docentes que se formen sean capaces de interactuar con el medio y adaptarse a las diferentes situaciones.
Se concluye así mismo que se debe estar alerta en la aplicación de los modelos descritos, así como con el análisis detallado de sus posibles combinaciones, pues mal manejados o inadecuadamente implementados pueden dar lugar a diversas formas reproductivas de la racionalidad técnica, que desconozcan algunas de las implicaciones del quehacer educativo del docente en la educación superior.
Por ello, los autores de este trabajo consideran que no existe un modelo perfecto ni exclusivo de formación del profesorado, sino más bien diferentes enfoques no excluyentes ni contrapuestos, donde las diferencias son simples matizaciones en función de la dimensión que se pretendan destacar. Por ello, en la presente investigación, se adopta una nueva propuesta que contextualiza las necesidades de la educación Técnica y Tecnológica en el ITB para cubrir los vacíos existentes en este sentido.
6. Referencias bibliográficas
Barnett, R. (2002). Claves para entender la universidad en una era de supercomplejidad. Girona: Ediciones Palomares.
Benedito, V.; Ferrer, V. & Ferreres, V. (1995). La formación universitaria a debate. Universidad de Barcelona: Servicio de Publicaciones.
Berbaum, J. (1982): Étude systémique des actions de formation. Introduction à une méthodologie de recherche. París: P.U.F.
Blanco, L. & Mellado, V. (1995). La formación del profesorado de ciencias y matemáticas en España y Portugal. Badajoz: Divulgación de Badajoz.
Buckley, R. & Caple, J. (1991). La formación: teoría y práctica. Madrid: Ediciones Díaz de Santos.
Debesse, M. (1982). Un problema clave de la educación escolar contemporánea. En M. Debesse y G. Mialaret (Eds.). La formación de los enseñantes. (pp. 13-34). Barcelona: Oikos-Tau.
Demailly, L. (1991). Model de formation continue des enseignants et rapports aux savoirs professionels. Recherche et Formation, 10, 23-35.
Develay, M. (1994). Peut-on former les enseignants? París: ESF Editeurs. Doyle, W. (1990). Themes in teacher education research. En W. R. Houston, (Ed.). Handbook of Research on Teacher Education (pp. 3-23). New York: McMillan.
Escudero, J. M. (1992). Sistemas de apoyo y proceso de asesoramiento: enfoques teóricos. En VV. AA. El asesoramiento a centros educativos. Madrid: Comunidad de Madrid.
Flanders, N. (1977). Análisis de la interacción didáctica. Madrid: Anaya.
Feiman-Nemser, S. (1990). Teacher preparation Structural and conceptual alternatives. En R. W. Houston (Ed.). Handbook of Research on Teacher Education (pp. 212-233). New York: McMillan Publishing.
Ferry, G. (1991). El trayecto de la formación. Los enseñantes en la teoría y la práctica. Barcelona: Paidós.
Furió, C. (1994). Tendencias actuales en la formación del profesorado de ciencias. Enseñanza de las Ciencias, 12(2), 188-199.
Gaff, J. G. (1995). Toward faculty renewal. San Francisco: JosseyBass Publisher.
Gimeno Sacristán, J. (1983). El profesor como investigador en el aula: un paradigma de formación de profesores. Educación y Sociedad, 2, 51-72.
Gil, D. (1991). ¿Qué han de saber y saber hacer los profesores de ciencias? Enseñanza de las Ciencias, 9(81), 69-77.
Gil, D. et al. (1994). Formación del profesorado de las ciencias y la matemática. Tendencias y experiencias innovadoras. Madrid: Editorial Popular.
Imbernón, F. (1994). La formación y el desarrollo profesional del profesorado. Hacia una nueva cultura profesional. Barcelona: Editorial Graó.
Joyce, B. (1975). Conceptions of man and their implications for teacher education. En Ryan, K. (Ed.). Teacher education (pp. 111-145.) Chicago: University of Chicago Press.
Ketele, J. M. de. (1984): Observar para educar. Observación y evaluación en la práctica educativa. Madrid: Visor.
Liston, D. & Zeichner, K. (1991). Teacher education and the social conditions of schoolling. New York: Routledge.
Marcelo, C. (1989). Introducción a la formación del profesorado: Teoría y métodos. Sevilla: Servicio de Publicaciones de la Universidad de Sevilla.
Marcelo, C. (1995). Formación del profesorado para el cambio educativo. Barcelona: PPU.
Marcelo, C. (1996). La innovación como formación. (Ponencia xi Congreso Nacional de Pedagogía). San Sebastián, pp. 43-86.
Martín del Pozo, R. (1994). El conocimiento del cambio químico en la formación inicial del profesorado. Estudio de las concepciones disciplinares y didácticas de los estudiantes de magisterio. (Tesis doctoral). Universidad de Sevilla, España.
Menze, C. (1981). Formación. En J. Speck y G. Wehle (Coords.). Conceptos fundamentales de pedagogía. Barcelona: Herder.
Montero, L. & Vez, J. M. (1993). Las didácticas específicas en la formación del profesorado. Santiago de Compostela: Tórculo.
Mount, E. (1983). Models of the professor. Literal Education, 69(2), 91-99.
Organización de las Naciones Unidas para la Educación, la Ciencia y la Cultura (1998). Declaración mundial sobre la educación superior en el siglo xxi: visión y acción. París: Unesco.
Porlán, R. & Martín, J. (1994). Le savoir pratique des enseignants sepécialicé. Apport de didáctique spécifique. Aster, 19, 49-60.
Porlán, R. & Rivero, A. (1998). El conocimiento de los profesores. Sevilla: Díada Editora.
Pérez Gómez, A. (1992). La función y formación del profesor en la enseñanza para la comprensión. En J. Gimeno y A. Pérez Gómez Comprender y transformar la escuela (pp. 37-46). Madrid: Morata.
Scardamalia, M. & Bereiter, C. (1989). Conceptions of Teaching an Approaches to core problems. En M. Reynolds, Knowledge Base for the beginning teacher (pp. 37-46). Oxford: Pergamon Press.
Yus, R. (1993). Entre la calidad y la cantidad. Cuadernos de Pedagogía, 220, 64-77.
Zabalza Beraza, M. A. (1996). El practicum y los centros de desarrollo profesional. En Evaluación de experiencias y tendencias en la formación del profesorado (pp. 253-287). Bilbao: Universidad de Deusto.
Zeichner, K. (1983). Alternative paradigms of teacher education. Journal of Teacher Education, 34(3), 3-9.
Datos de filiación
Segunda Elena Tolozano Benites. Es docente titular, vicerrectora del Instituto Superior Tecnológico Bolivariano de Tecnología, Guayaquil, Ecuador. Es ingeniera comercial por la Facultad de Administración de la Universidad de Guayaquil, Ecuador. Diploma Superior en Currículo por Competencias, Facultad de Filosofía y Letras de la Universidad de Guayaquil. Es candidata a doctora en Ciencias Pedagógicas, del Programa Doctoral Tutelar de la Universidad “Rafael Rodríguez”, de la ciudad de Cienfuegos, Cuba.
Email: etolozano@bolivariano.edu.ec; etolozano@hotmail.com
Lidia Mercedes Lara Díaz. Licenciada en Educación; doctora en Ciencias Pedagógicas; tiene formación postdoctoral en Evaluación Educativa por la Universidad de Oviedo. En la actualidad cursa un programa posdoctoral por la Universidad de Cienfuegos, Cuba. Es profesora titular y consultante; profesora de la Educación Superior por más de 40 años.
Ha sido profesora investigadora del Centro de Estudios de Didáctica y Dirección de la Educación Superior (CEDDES) en la Universidad de Cienfuegos “Carlos Rafael Rodríguez”, Cuba. Ha publicado varios libros, monografías, artículos y ponencias sobre variados temas relacionados con el ámbito educativo.
Email: llara@ucf.edu.cu
Dr. Simón Alberto Illescas Prieto. Es magíster en Docencia Superior, Especialista Proyectos Educativos y Sociales; diplomado en Competencias Educativas; docente Titular de la Facultad de Ciencias Psicológicas de la Universidad de Guayaquil, Ecuador; jefe provincial de Capacitación Docente, Dirección Provincial de Educación del Guayas, Ecuador; consultor de Proyectos Educativos y Sociales; candidato a doctor de la Universidad de Cienfuegos “Carlos Rafael Rodríguez”, Cuba.
E-mail: saymonillescas@hotmail.com